Jak zrobić przypis do ustawy – uniknij najczęstszych błędów w cytowaniu
Dowiedz się, jak zrobić przypis do ustawy, unikając najczęstszych błędów w cytowaniu. Zastosuj nasze wskazówki, aby poprawić jakość swoich prac.
Dowiedz się, jak zrobić przypis do ustawy, unikając najczęstszych błędów w cytowaniu. Zastosuj nasze wskazówki, aby poprawić jakość swoich prac.
Ile jest okręgów wyborczych do senatu? Dowiedz się, jak 100 jednomandatowych okręgów wpływa na reprezentację obywateli i wyniki wyborów.
Sprawdź, kiedy następne wybory do sejmu i senatu oraz kluczowe informacje, które pomogą Ci przygotować się do głosowania i zrozumieć politykę w Polsce.
Ile zarabia premier Polski Tusk? Sprawdź zaskakujące szczegóły jego wynagrodzenia oraz porównania z innymi premierami w Polsce.
Poznaj najważniejsze przepisy zawarte w ustawie o cmentarzach, które regulują zasady funkcjonowania cmentarzy i chowania zmarłych w Polsce.
Poznaj, jak działa senat w Polsce, jego kluczowe funkcje oraz wpływ na proces legislacyjny i decyzje polityczne w kraju.
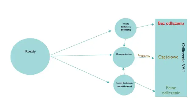
Zrozumienie art 43 ust 1 ustawy o VAT to klucz do korzystania z usług zwolnionych od podatku. Dowiedz się, jak to wpływa na Twoje finanse.
Poznaj, kto wchodził w skład senatu w Polsce, jakie pełnią role oraz jak wpływają na politykę. Zrozum ich znaczenie dla rządzenia krajem.
Czym lata prezydent Polski? Poznaj szczegóły dotyczące jego samolotów, ich specyfikacji oraz kluczowych funkcji w podróżach międzynarodowych.
Dowiedz się, do kiedy Donald Tusk był przewodniczącym Rady Europejskiej oraz jakie miało to znaczenie dla polityki unijnej i przyszłości Europy.
Dowiedz się, kto jest prezydentem Ameryki i poznaj zaskakujące fakty o jego kadencji oraz kluczowe osiągnięcia, które wpływają na USA.
Poznaj kluczowe zmiany w ustawie o pdof i ich wpływ na podatników. Zrozum, jak nowe przepisy mogą wpłynąć na Twoje zobowiązania podatkowe.
Zrozum kluczowe przepisy ustawy o odpowiedzialności podmiotów zbiorowych oraz ich konsekwencje dla organizacji w Polsce. Dowiedz się, jak unikać ryzyka.
Dowiedz się, jaka emerytura dla Tuska. Zaskakujące szczegóły dotyczące jego świadczenia, które wynosi około 30 tysięcy złotych miesięcznie.
Poznaj, kto wchodzi w skład koalicji obywatelskiej i jak różne partie współpracują, aby wprowadzać zmiany w polskiej polityce. Zaskakujące szczegóły!
Dowiedz się, kto tworzy Sejm i Senat oraz jak przebiega proces wyboru i jakie mają funkcje. Zrozum rolę parlamentu w Polsce!
Poznaj, kto za Trzaskowskiego stoi i jakie wsparcie otrzymuje od kluczowych polityków oraz liderów społecznych w nadchodzących wyborach.
Czy wybory do senatu są równe? Sprawdź, jakie czynniki wpływają na sprawiedliwość wyborów i poznaj kontrowersje związane z tym procesem.
Czy Tusk wróci do Polski? Sprawdź najnowsze spekulacje i dowiedz się, jakie wyzwania czekają go w polskiej polityce oraz jakie scenariusze są możliwe.
Sejm odrzucił poprawki Senatu większością głosów. Dowiedz się, jaka większością Sejm odrzucił poprawki senatu i jakie to ma znaczenie dla polityki społecznej.
Mariusz Wołosz to prezydent Bytomia z jakiej partii? Sprawdź, jak jego przynależność wpływa na lokalne zarządzanie i inicjatywy w mieście.
Gdzie mieszka Tusk? Sprawdź szczegóły dotyczące jego życia w Sopocie oraz unikalne aspekty mieszkania byłego premiera Polski.
Czy senat może zablokować ustawę? Dowiedz się, jakie ma uprawnienia i jak wpływa na legislację w Polsce. Zrozum jego rolę w procesie ustawodawczym.
Zobacz, kto wygrał wybory do senatu oraz jakie zaskakujące wyniki wpłynęły na przyszłość polityki w Polsce. Sprawdź ich znaczenie dla społeczeństwa!
Sprawdź, do kiedy kandydaci na prezydenta 2025 muszą zgłosić swoje kandydatury. Nie przegap ważnych terminów związanych z nadchodzącymi wyborami!
Dowiedz się, jak volit do senátu, jakie są zasady rejestracji i głosowania oraz jak przygotować się do wyborów, aby Twój głos miał znaczenie.
Czego boi się Tusk? Poznaj jego obawy związane z komisją ds. wpływów rosyjskich i ich wpływ na jego przyszłość w polityce.